+86-010-63363136

新闻·中心

NEWS
行业新闻 首页 - 新闻中心 - 行业新闻
三亚:全市园林环卫项目移交国企,同步推动特许经营模式!

日前,三亚市人民政府办公室印发《三亚市园林环卫运营机制改革方案》(以下简称《方案》)。《方案》提出,三亚今年将全面推进园林环卫运营机制改革,推动园林环卫投、建、管、运一体化,实现园林环卫产业规模化运营。

方案要求各区作为具体实施主体,三亚城市投资建设运营有限公司(简称“三亚城运公司”)作为承接单位,全面推进三亚市园林环卫运营机制改革,自2025年1月起,各区需遵循到期项目全面移交原则,移交相关项目,并同步启动特许经营模式的相关工作。在2025年底前,完成主城区特许经营项目的实施。到2026年底前,各区特许经营项目全部启动实施。

全文如下:

三亚市人民政府办公室

关于印发《三亚市园林环卫运营机制改革方案》的通知

各区人民政府,育才生态区管委会,市各有关单位:

《三亚市园林环卫运营机制改革方案》已于2025年1月21日经八届三亚市人民政府第69次常务会议审议通过,现印发给你们,请认真贯彻执行。

三亚市人民政府办公室

2025年1月26日

(此件主动公开)

三亚市园林环卫运营机制改革方案

为切实解决三亚市园林、环卫条块分割、各运营企业小散弱所引发的投入不足、推诿扯皮等诸多问题,进一步优化资源配置,三亚市决定启动园林环卫运营机制改革,推动三亚市园林环卫投、建、管、运一体化,实现园林环卫产业规模化运营。为达成机制改革工作快速、平稳、有序过渡的目标,结合三亚市各区园林环卫运行实际情况,特制定本方案。

一、基本情况

三亚市园林、环卫总人数约8937人,年度经费支出约9.87亿元,其中:园林约1.70亿元,环卫约8.16亿元。全市约85%的园林、环卫业务由各属地区政府交由第三方运营,按道路或区域实行条块分割模式进行外包,另外约15%为各区主管部门自营管理(自营管理项目人员共2237人,其中在编人员184人、非事业编雇员25人、合同制人员1345人、劳务派遣人员683人)。

目前全市园林环卫标段多达51个,标段区域范围较小、服务期限短,外包企业管理能力参差不齐,各企业福利待遇差异较大,工人稳定性差,多数企业设备投入不足,整体难以形成规模效应。此外,各区作业质量及监管考核标准不统一,服务质量难以实现质的提升。

二、工作目标

在市委、市政府的统筹规划下,各区作为具体实施主体,三亚城运公司作为承接单位,以园林环卫全链条提升为着力点,以推进城市规模化、精细化管理工作为目标,全面推进三亚市园林环卫运营机制改革。自2025年1月起,各区需遵循到期项目全面移交原则,移交相关项目,并同步启动特许经营模式的相关工作。在2025年底前,完成主城区特许经营项目的实施。到2026年底前,各区特许经营项目全部启动实施。

三、业务承接模式

各区政府作为实施主体,在过渡期委托三亚城市投资建设运营有限公司(以下简称“三亚城运公司”)运营,并同步推动特许经营模式(即委托运营期限不超过2年,以各区实际签订委托协议之日起至最晚2026年底止。若特许经营模式在此期间得以确立,则委托运营将自动终止,相关工作随即按照特许经营模式的要求执行)。过渡期内具体业务承接做法可由各区结合实际情况自行确定。

四、业务范围

为顺利推进全市园林环卫运营机制改革,各区应按照“能交尽交”原则,具体业务内容以各区具体需求为准。

(一)委托运营业务范围包括但不限于:

1.园林绿化养护,包括绿地管理、附属设施管理等;

2.道路清扫保洁,包括清扫、冲洗、洒水、护栏清洗、牛皮癣清洗、果皮箱清洗等;

3.生活垃圾分类(包括宣传、督导、分类系统运维)、生活垃圾收集、清转运,包括前端收集清运、中转站直转直运等;

4.绿化垃圾、大件垃圾收转运;

5.中转站、园林环卫停车场的日常运行管理和维护;

6.公厕保洁、运维管理;

7.海上保洁、水域保洁、护坡保洁、沙滩保洁、防风林保洁;

8.园林环卫工单、突发事件及重大活动的园林环卫工作应急保障等。

(二)特许经营业务范围包括但不限于:

1.委托运营业务范围相关内容;

2.城市公园运维管理服务、经营性运营(在《城市公园管理办法》和相关法律法规要求范围内经营);

3.生活垃圾中转站新建与改扩建、智慧平台建设、智慧垃圾分类点建设、智慧公厕升级改造(包括新建淋浴室及收费、公厕升级改造为城市驿站及驿站经营等)、园林环卫停车场等配套附属设施投资、建设、运营。

(三)各区如需将上述业务范围之外的其他相关业务移交,由各区与承接单位具体协商,并在签订的协议中予以明确。

五、实施步骤

按过渡期委托三亚城运公司运营,同步推动特许经营模式实施。市管城市公园等管理权移交至各区政府后,区政府可结合实际情况,将城市公园运维管理和经营纳入特许经营项目。

(一)制定委托运营移交方案

各区根据属地园林环卫项目实际,梳理拟移交项目业务范围、人员、资产、经费等基本情况,与三亚城运公司密切沟通,制定移交方案,移交方案要确保项目不存在空档期,保障平稳过渡和社会稳定。拟移交范围包括原外包服务已经到期、尚未到期及自管区域的园林环卫业务。

(二)签订委托运营协议

各区政府与三亚城运公司根据确定的移交方案制定《园林环卫委托运营协议》,并在移交前与三亚城运公司或其子公司完成委托运营协议的签订。协议主要明确三项内容:一是明确业务内容及经费标准;二是明确作业标准及绩效考核规则,各区结合考核结果向三亚城运公司支付委托运营费用;三是明确特许经营招标后如三亚城运公司未中标,已接收的人员(含事业单位转企的在编人员、事业单位合同制转企人员、第三方劳务派遣人员)及现有设施设备、园林环卫基地等由新中标单位或政府负责处置。

(三)业务移交、人员及设备处置

1.业务移交

1)各区与三亚城运公司分别组建移交小组,双方移交小组提前交接相关业务文件资料,包括但不限于业务范围清单、业务内容清单、人员花名册、人员薪酬福利待遇发放台账、设备及资产明细等。

2)对于尚未到期的园林环卫外包业务,各区将业务统一移交三亚城运公司,原单位可继续履约至原合同期限届满后再进行移交。其次,各区政府可提前与原单位协商移交、衔接、费用结算等事宜,三亚城运公司予以协助。

2.人员移交

1)各区园林环卫相关人员按自愿、人随岗位移交原则,由原单位负责提前进行人员情况摸底调查、政策宣导、动员工作,并处理相关合同终止或转移事宜。三亚城运公司在确保薪酬福利待遇不降低的前提下,依法依规与相关人员签订劳动合同或委托第三方劳务公司签订劳务派遣合同。

2)各区涉及事业编制人员由各区按相关政策分流安置。

3)各区自营管理的合同制人员与三亚城运公司签订劳动合同,三亚城运公司对相关人员的工龄做好衔接。

4)第三方劳务派遣人员可按劳务派遣方式签订合同。

5)不愿转企的自管合同制人员各区按相关政策分流安置。

6)人员具体移交细节由各区与三亚城运公司协商确定。

3.设备移交

1)各区现有园林环卫设备、园林环卫停车场等国有资产无偿划转提供三亚城运公司使用。

2)各区原外包第三方园林、环卫企业园林环卫设备由各区牵头,委托第三方评估公司评估后与受委托方协商处置。

(四)管理和考核

各区政府按协议约定的考核标准进行监督考核,根据考核结果向三亚城运公司支付委托运营费用。委托运营费用标准由各区园林环卫主管部门根据原项目经费支出情况,结合三亚市实际情况核定并上报资金预算,经批准后纳入各区政府财政预算。

(五)推动特许经营各项工作

1.特许经营项目筹划

1)市管城市公园的管理权由市住房城乡建设局移交至属地区政府。

2)各区分别成立园林环卫特许经营工作组,负责项目整体推进和决策。组建专业团队,包括法律顾问、财务顾问、技术顾问等,为项目提供全方位支持。

3)项目可行性研究报告编制:由各区相关部门聘请有资质的第三方咨询公司,结合相关政策分别对各区相关业务进行全面打包及可行性研究,包括技术可行性(项目打包具体范围及内容的可行性,包括但不限于建设及运维、城市公园等经营性服务内容、工艺流程等)、经济合理性、市场前景、社会影响等方面。

2.特许经营项目实施方案编制

由第三方咨询公司依据2024年3月20日国家发展改革委印发的《特许经营方案编写大纲(2024年试行版)》,结合各区园林环卫业务需求等实际编制属地园林环卫特许经营方案。特许经营实施方案需经过本级政府审查与批准。

3.特许经营企业的选择

各区政府作为属地园林环卫特许经营项目的采购人/招标人。采取公开招标、竞争性谈判、单一来源采购等方式选择运维企业,并与选定的运维企业签署特许经营协议,在特许经营协议中明确双方权利和义务。

4.特许经营项目实施与运营

签署协议后按照特许经营协议约定的条款进行项目的建设和运营。项目进场前三亚城运公司提前整理和按程序移交相关项目业务文件资料、人员、设备。

5.监管与绩效评价

各区按协议约定的考核标准进行监管考评,并根据考评结果及协议约定的经费支付方式向企业支付经费。

6.特许经营项目到期移交

特许经营期限到期后按照特许经营协议的约定将项目人员、设施移交给政府。

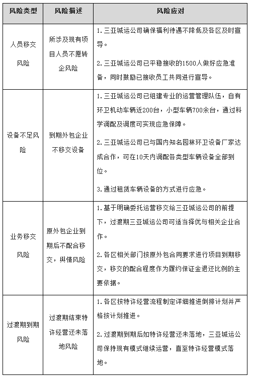
(六)风险及应对

推动园林环卫运营机制改革涉及一定的潜在风险,为降低风险,相关部门应在业务移交前做好充分准备,按照业务风险可控原则,本方案梳理潜在风险及风险应对如下:

六、职能分工

(一)市住房城乡建设局:负责园林环卫运营机制改革工作的统筹协调工作,督促各相关单位按计划落实相关工作;组织牵头推进全市园林环卫特许经营项目落地;制定全市园林环卫精细化作业规范标准、作业质量考评办法和监督管理机制;负责牵头组织编制、出台全市园林环卫运营费用构成定额标准和单价。

(二)市司法局:协助做好涉项目相关重大法律事务指导工作。

(三)市发展改革委:协助做好园林环卫运营机制改革适用的政策、法规及特许经营方案编制等相关工作的指导和审批。

(四)市财政局:指导各区财政局做好园林环卫费用预算和支付工作;指导、协助推进清产核资、资产评估和资产移交工作。

(五)市国资委:协助开展资产移交处置和人员安置工作。

(六)市人力资源社会保障局:指导做好现有人员的分流、安置等工作。

(七)市自然资源和规划局:指导做好城市公园经营性规划等工作。

(八)各区政府:作为委托运营模式的项目实施主体,负责组织实施和安排各项具体工作,包括但不限于组织制定本区园林环卫业务、人员、移交实施方案;按照移交实施方案编制、签订园林环卫相关协议,并组织开展业务、人员、资产移交和未移交人员安置;推进本区特许模式的各项工作;统筹安排本区园林环卫运营费用预算;组建本区园林环卫作业质量监督考评队伍,制定考评范围及标准,组织开展作业质量考评等。

(九)三亚城运公司:配合各区制定业务、人员、资产移交实施方案;根据实施方案做好业务、人员、资产接收和人员安置;根据签订的协议内容,组建与园林环卫作业工作量相适应的管理队伍,配齐作业设施设备;根据园林环卫精细化作业规范标准,全面开展园林环卫日常作业和管理;组建园林环卫应急保障队伍,为市、区园林环卫突发事件和重大活动提供相关应急保障。

七、工作要求

(一)高度重视,高效执行。各相关部门、各区要高度重视,牢固树立大局意识、责任意识和担当意识,增强工作积极性和主动性,充分认识园林环卫运营机制改革工作的重要性和紧迫性。各区务必加快特许经营模式的推进工作,遵循条件成熟即刻启动的原则,确保在2026年年底前全部完成特许经营模式的落地。加强领导,确保任务、责任落实到位,保证园林环卫工作有序开展并取得实效。

(二)资金保障,政策支持。园林环卫所涉及的市级财政、区级财政要做好资金预算管理,安排财政资金作为项目资金来源,统筹确定项目所需中长期预算资金。同时相关部门及各区要制定和完善相关政策措施,为园林环卫运营机制改革提供有力的政策支持和保障。在运营费用标准核定前,各区暂按移交业务现有作业经费标准及约定的支付方式支付。

(三)全员动员,做好宣传。各区及相关职能部门要积极做好动员及宣传工作,将全员思想和行动统一到园林环卫工作部署上来。通过召开动员大会、开展专题培训等方式,提高全员对工作的认识和重视程度,做到思想不乱、队伍不散、工作不断、干劲不减,形成上下一心共同推进改革的良好局面。

(四)其他要求。本方案未尽事宜及相关细则,由各区在本方案的基本原则上,在相关协议中具体细化补充。


文章来源:北极星环保网。如有侵权,请及时联系我司进行删除。